간단하게 PSpice 사용법부터 설명하겠습니다.

먼저 PSpice시작전에 모든 설정은 시뮬레이션 프로파일에서 지정해줍니다.

가장중요한건 저 PSpice아이콘이 없는건 아무리 시뮬레이션을 돌려도 에러가 뜨니 꼭 저 아이콘이 있는 것만 사용해야됩니다.

첫번째로 Time Domain은 말그대로 시간영역을 그래프로 보는 것입니다. Run to time에 Time을 입력해주면 원하는 시간영역을 볼 수가 있습니다.

두번째로 DC Sweep입니다. 말그대로 DC전압을 시작 값 0V 끝나는 값 10V 증가값 0.5V로 설정해주면 0.5V씩 증가시키는 것입니다.

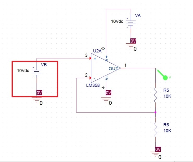
저는 간단하게 사진과 같이 비반전 증폭기를 그렸구요 1+R1/R2 = 출력 값을 포인트로 잡았습니다.

0.5V씩 증가 시킨 결과입니다. 다들 아시겠지만 제가 사용한 OP-AMP LM358은 PUSH PULL방식이기때문에 최대 출력 값은 1V정도 깎아 먹습니다. Rail to Rail OP-AMP를 이용하면 최대치 까지 출력을 확인할 수 있으니 참고하시길바랍니다.

DC Sweep은 한가지 기능이 더 있습니다. DC전원 2개를 스윕시킬 수 있습니다. VB VA 2개를 스윕시켜 보겠습니다.

이걸로 TR특성 곡선 및 여러가지 확인해볼 수 있으니 참고해서 사용하시면 될 것 같습니다.

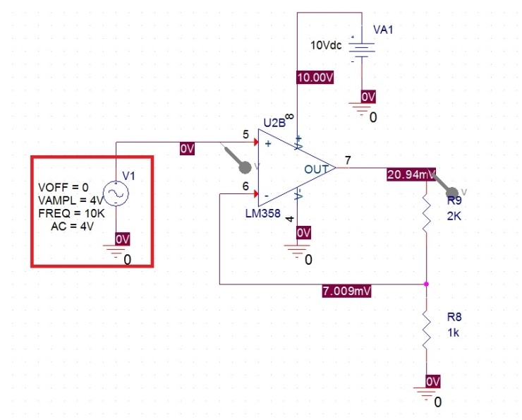
세번째로는 AC Sweep입니다. 세팅된 값은 저항값이 아닙니다. 주파수 입니다. 참고하세요~

AC Sweep을 사용하기위해서 입력전원을 VSIN을 사용했습니다.

대략 그래프를 보니 3khz에서 전압 값이 떨어지기 시작해서 약300khz에서 출력 값을 거의 확인할 수 없습니다.

실제 LM358 주파수 응답 특성 곡선 입니다. 다른 OP-AMP들도 해보고 싶었지만 시간이 없어서.... 하나만 해봅니다.

마지막으로 이기능은 다른분들은 모르겠지만 저는 개인적으로 좋다고 생각하는 기능 입니다. 파라미터 라이브러리를 불옵니다.

라이브러리를 더블클릭하시면 특성 설정 부분으로 넘어가게됩니다.

New Column을 클릭합니다.

이름과 저항 값을 설정해줍니다.

다시 시뮬레이션 프로파일에서 저부분을 임의로 세팅을 해주면 가변된 저항값으로 출력을 확인할 수 있습니다.

X축이 저항값으로 바뀌고 저항에 따른 출력 값을 확인할 수 있었습니다.
실제로 PSpice를 이용하면 더많은 시뮬레이션 결과를 확인할 수 있습니다. 제가 설명한 부분 이외에도 더 많은 기능이 있습니다.
설명은 미흡했지만 도움이 되는 부분이 있었으면 좋겠습니다.
'LAP > Schematic,PSpice' 카테고리의 다른 글
| OR-CAD Design Rules Check(회로 검토) 방법 (0) | 2019.10.14 |
|---|---|
| Low pass filter, High pass fillter (0) | 2019.08.06 |
| PSpice OP-AMP 증폭 회로 분석 (0) | 2019.08.06 |
| NE555 1Khz 펄스 주파수 만들기[실험] (0) | 2019.08.06 |
| NE555[이론] (0) | 2019.08.06 |