728x90
반응형
Altium사용 시작하기(회로도 작업)

알티움에 대한 설명은 제가 하기보단 링크를 통해서 확인 해보시는게 좋을 것같아서 대체합니다.

처음에 한국어 변경이 가능하나 변경은 해도되고 안해도 됩니다. 일단, 변경하고 싶다면 환경설정에 들어갑니다.

현지화 리소스 허용 이라는 부분을 체크하고 다시 알티움 프로그램을 실행합니다.

도구창이 한글로 바뀌는걸 확인할 수 있습니다.

모든 tool사용시 가장 중요하면서 첫시작에 표본인 프로젝트 생성 입니다. 파일 -> 새로만들기 -> project

프로젝트 이름을 설정하고 저장위치를 지정해줍니다.

PCB작업을 하기위해서 회로도 파일을 생성합니다. 파일->새로만들기->회로도

Sheet1.schdoc 항목을 선택하고 다른이름으로 저장 후 프로젝트 이름과 동일하게 작업 해줍니다.

프로젝트 부분에서도 마우스 우측 키를 눌러서 프로젝트 저장을 눌러줍니다.

회로도 작업을 수행하기 위해 라이브러리를 누르면 회로도 부품을 불러올 수 있습니다.

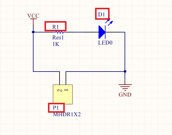
저는 위와 같이 작업을 진행했으나 접점부분이 있어서 수정좀했습니다. (맨 아래 회로도 참고)

그 다음 작업은 설계참조 갱신입니다. 툴 -> 설계 참조 넣기

이 작업을 수행하면 D?, P?, R? 부분에 번호를 부여 해줄 수 있습니다. 변경 목록 갱신을 눌러줍니다.

위 처럼 "?" 표기가아닌 번호가 부여되게 됩니다. 그리고 접점 부분도 수정했습니다. 참고하세요.
이러면 회로도 작업은 끝입니다.
반응형
'LAP > PCB Tool(PADS, Altium)' 카테고리의 다른 글
| [Altium] PCB 설계 규칙 검사&Gerber DATA (0) | 2019.10.11 |
|---|---|
| [Altium] PCB 환경 설정 및 기판 생성 (0) | 2019.10.08 |
| PADS[배선 연결, Gerber 파일 작성] (0) | 2019.10.04 |
| PADS[PCB Decal, Send net list] (0) | 2019.10.02 |
| PADS[Signal Pin] 생성 방법 (0) | 2019.10.01 |